Ai2030
  • 首页
  • 汽车资讯
  • 电车维修
  • 二手车
  • 新能源
首页 二手车
  • 东风风神ax7缺点(东风风神新款ax7缺点)

    东风风神ax7缺点(东风风神新款ax7缺点)

    二手车 •2026-01-29

    东风风神AX7方向机通病主要表现为方向盘异响、卡顿、操作不流畅及回正困难,核心问题集中在转向系统、电子助力系统及底盘部件的故障或磨损。转向系统故障转向系统是方...

  • 大众汽车最新款车型,大众汽车最新款车型价格

    大众汽车最新款车型,大众汽车最新款车型价格

    二手车 •2026-01-29

    大众朗逸:指导价99-199万,6L/5T动力可选,百公里油耗约2L,内饰精致沉稳,配备电动天窗、自动空调,是上汽大众热门家用车。 大众Polo:指导价99-...

  • 宝马5系汽车论坛之家 宝马5 汽车之家论坛

    宝马5系汽车论坛之家 宝马5 汽车之家论坛

    二手车 •2026-01-29

    宝马5系跌破30万主要有两方面原因:车市价格战和新能源车的冲击。车市价格战激烈:2025年车市价格竞争白热化,从合资到豪华品牌都参与“一口价”活动。如别克君威...

  • 新一代奥迪a3最新款(奥迪全新一代a3l)

    新一代奥迪a3最新款(奥迪全新一代a3l)

    二手车 •2026-01-29

    1、当前代次:最新一代奥迪A3(代号8Y)于2020年3月首次发布(海外市场),是第四代车型。国产版本(一汽-大众奥迪A3L)于2021年1月在中国上市,提供...

  • 奥迪a6l车多少钱(奥迪a6l一般多少钱一辆)

    奥迪a6l车多少钱(奥迪a6l一般多少钱一辆)

    二手车 •2026-01-29

    1、024 - 2025款奥迪A6L 45两驱版落地价因多种因素在36 - 50.82万元左右波动。2024款45 TFSI臻选动感型作为两驱车型,裸车价通常...

  • 几千元的二手车(几千元的二手车你们开多久贴吧)

    几千元的二手车(几千元的二手车你们开多久贴吧)

    二手车 •2026-01-29

    1、几千的二手车买交强险300元是可能的,但需满足特定条件。交强险作为法定强制购买的险种,其费用并非完全固定,而是受车辆基础信息、使用情况及历史记录等多重因素...

  • 为什么买m6plus的人最后后悔(m6为什么这么便宜)

    为什么买m6plus的人最后后悔(m6为什么这么便宜)

    二手车 •2026-01-29

    在哈弗M6PLUS自身重心点较高的条件下,悬架还较软这立即造成 M6PLUS在拐弯时侧倾越来越出现异常比较严重,乃至座在后排座会有点儿抛离感,给人的安全驾驶自...

  • 广西二手车百姓网 广西二手车报价及图片

    广西二手车百姓网 广西二手车报价及图片

    二手车 •2026-01-29

    1、黑龙江二手拖拉机百姓网找不到304/324型号的核心原因可能有三点:信息更新、搜索方式偏差或平台调整。 信息流动性因素二手交易平台的信息本身具有较强时效性...

  • 四驱猎豹汽车报价及图片报价 4驱猎豹

    四驱猎豹汽车报价及图片报价 4驱猎豹

    二手车 •2026-01-29

    1、猎豹汽车整体表现不错,具备一定优势,对于有相应需求的消费者来说是值得购买的。 具体表现如下:车身造型设计出色:猎豹黑金刚通过对越野车潮流发展的研究,进行了...

  • 奥迪a412年二手车价格 奥迪a412年二手车价格及图片

    奥迪a412年二手车价格 奥迪a412年二手车价格及图片

    二手车 •2026-01-29

    1、北京二手车带牌奥迪A4L的实际成交价因车型、年份、行驶里程、车况等因素差异较大,价格范围在6万至40万不等。以下为具体分析: 2024款车型价格差异显著2...

  • 吉利远景自动挡怎么样/吉利远景自动挡值得入手吗

    吉利远景自动挡怎么样/吉利远景自动挡值得入手吗

    二手车 •2026-01-29

    五种省油耐用的车型推荐如下: 大众捷达:这款国内知名的车型,虽然车身长度仅为5米,但空间表现出色,后排空间宽敞。它搭载了5升手动自吸发动机,油耗低,技术成熟。...

  • 新款途锐2021款价格/途锐2021款新款价格优惠

    新款途锐2021款价格/途锐2021款新款价格优惠

    二手车 •2026-01-29

    023款途锐0T落地价范围基础价格区间:整体落地价在60-65万之间,其中火山岩涂装版最低57万起,高配版本因配置升级(如矩阵大灯、18向电动座椅等)可能贵出...

  • 大众polo优惠促销 大众polo现在优惠多少

    大众polo优惠促销 大众polo现在优惠多少

    二手车 •2026-01-29

    1、大众菠萝2025款现在有可能买到现车,但具体情况需根据地区和经销商而定。现车情况 大众Polo(菠萝)2025款作为一款备受关注的车型,其现车情况可能因地...

  • 丰田凯美瑞试驾体验 丰田凯美瑞2020试驾体验

    丰田凯美瑞试驾体验 丰田凯美瑞2020试驾体验

    二手车 •2026-01-29

    1、024款凯美瑞豪华版0双擎的WLTC综合油耗为2-5L/100km,实际使用中因路况、驾驶习惯等因素存在差异,城市通勤油耗约5-5L/100km,综合路况...

  • byd电动车 比亚迪电动车两轮

    byd电动车 比亚迪电动车两轮

    二手车 •2026-01-29

    1、比亚迪借助“一带一路”政策在海外新能源汽车市场取得显著成功,其多款车型在多个国家斩获销量冠军,并持续拓展海外市场布局。“一带一路”政策助力比亚迪早期布局东...

  • 广汽本田新歌报价多少钱(广汽本田新款车2020上市)

    广汽本田新歌报价多少钱(广汽本田新款车2020上市)

    二手车 •2026-01-29

    1、诗图的油箱盖打开方法如下:先将车解锁,同时将油箱的锁松开。按下燃油箱盖的一侧,另一侧会向上翻。车身尺寸方面,新车长宽高分别为4995mm/1900mm/1...

  • 凯迪拉克xt6报价表(凯迪拉克xt6报价及图片大全2019)

    凯迪拉克xt6报价表(凯迪拉克xt6报价及图片大全2019)

    二手车 •2026-01-29

    025款凯迪拉克XT6不同配置的落地价有所不同,0T六座四驱豪华行政经典版全款落地约322万;0T六座四驱尊贵行政黑标版全款落地约443万;0T六座四驱铂金行...

  • 新款别克君越钥匙图片大全(2020款别克君越钥匙功能图解)

    新款别克君越钥匙图片大全(2020款别克君越钥匙功能图解)

    二手车 •2026-01-29

    别克新君越的卡片钥匙具备感应功能,当车主携带卡片钥匙靠近车辆时(尤其是主驾驶车门的把手附近),无需拿出钥匙,只需将手放在车门把手上停留约两秒钟,车门即可自动解...

  • 新速腾2020款,2025新款速腾

    新速腾2020款,2025新款速腾

    二手车 •2026-01-29

    1、020款速腾的上市日期是2019年12月。以下是关于2020款速腾的一些关键信息:发动机配置:2020款速腾为消费者提供了两款动力强劲的发动机。其中,EA...

  • 欧尚a800价格及图片(欧尚a800价格及图片大全)

    欧尚a800价格及图片(欧尚a800价格及图片大全)

    二手车 •2026-01-29

    若更看重质量与时尚外观,推荐长安欧尚A800;若注重空间实用性、配置丰富度及售后服务网络,宝骏730更合适。质量方面:长安欧尚A800质量优势明显。宝骏730...

  • 全球十大豪车标志,全球十大豪车标志图片

    全球十大豪车标志,全球十大豪车标志图片

    二手车 •2026-01-29

    豪车标志:宾利作为英国豪华车品牌,其车标具有特色,一个英文字母“B”被两个翅膀所包围。劳斯莱斯作为世界顶级汽车品牌之一,其“双R”标志和自由女神像的标志尽显奢...

  • 奥迪a4价格多少2022款(奥迪a4价格多少报价表2020)

    奥迪a4价格多少2022款(奥迪a4价格多少报价表2020)

    二手车 •2026-01-29

    1、下面咱们来看看落地价,我们以奥迪A4L2022款40TFSI豪华动感型为例,该车型的官方指导价为343800元,据了解,目前湘潭市没有什么优惠。2、来看看...

  • 福克斯优惠多少/福克斯优惠福特福克斯优惠34万

    福克斯优惠多少/福克斯优惠福特福克斯优惠34万

    二手车 •2026-01-29

    1、[探店]近日,小编通过电话从北京地区经销商处了解得知,2020款福特福克斯售价区间为88-108万元,两厢和三厢版多达11种配置分级的车型可以让用户有更多...

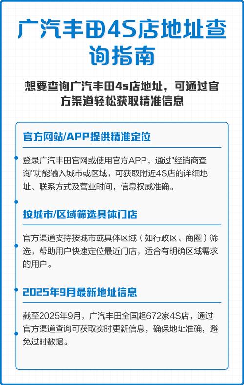
  • 北京广汽丰田4s店/北京广汽丰田4s店地址查询附近

    北京广汽丰田4s店/北京广汽丰田4s店地址查询附近

    二手车 •2026-01-29

    地址:北京市丰台区南四环西路129号联系电话:4009310392北京广通广汽丰田店 地址:北京市海淀区西三旗桥东北侧联系电话:4009310391北京广济广...

  • 首页
  • 上一页
  • 2
  • 3
  • 4
  • 下一页
  • 尾页

最近发表

  • 15到二十万以内口碑最好的车,1520万左右的车排行榜
  • c50长城,c50长城多少钱
  • 【法拉利跑车价格及图片车标,法拉利跑车车标图片】
  • 德国马牌和横滨轮胎哪个好 马牌和横滨雪地胎哪个好
  • 大众最耐用的车型 丰田耐用还是大众耐用
  • 【本田思铂睿2010款,本田思铂睿2010款使用说明书】
  • 大众途观历代车型,大众途观都有哪年款
  • 【连花清瘟不能和什么药一起吃,连花清瘟颗粒与什么药不能一起吃】
  • 奥迪a6l首付多少钱月供多少 奥迪a6l2020款首付多少钱
  • 【路虎最便宜的一款大概多少钱,路虎最便宜车多少钱】

热门文章

  • 2016年菲亚特多少钱/15年菲亚特2026-01-29
  • 奔腾b70介绍/奔腾b70f2026-01-29
  • 14年海马m3二手值多少钱 14年海马m3新车报价2026-01-29
  • 【红旗新车上市suv,红旗新上市的suv】2026-01-29
  • 【买大众id3十大忠告,懂车的人买比亚迪还是大众】2026-01-29
  • 起亚凯绅参数配置(起亚凯绅优缺点)2026-01-29
  • 【凯翼昆仑300价格,凯翼c3报价】2026-01-29
  • 沃尔沃旅行车v60与v90 沃尔沃v60cc和v90cc比较2026-01-29

© 2026 Ai2030 京ICP备2022034956号-4